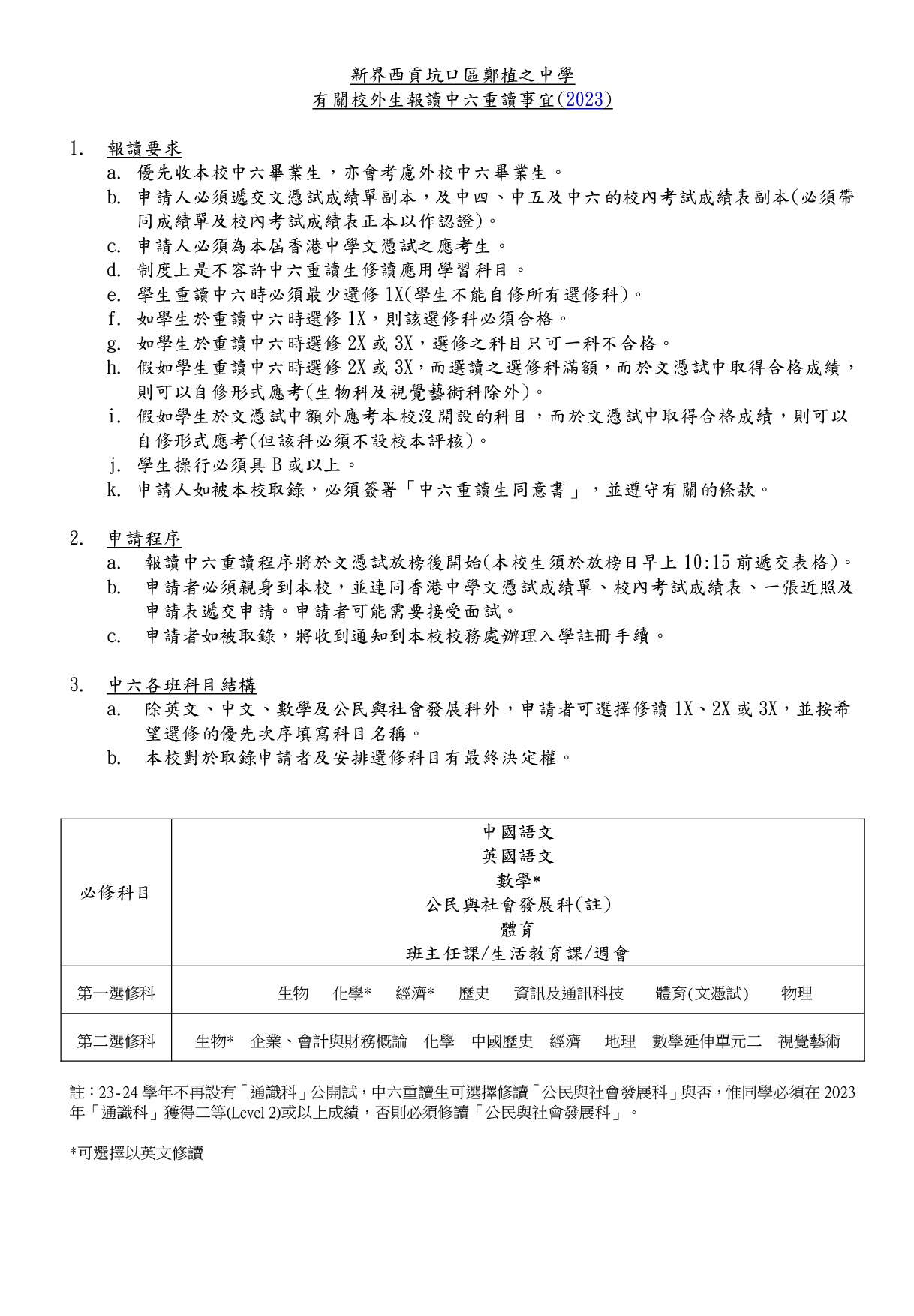
eClass
入學申請

個人資料收集聲明

本校收集個人資料的目的和方式、個人資料的使用、個人資料的保安及查閱等方面,均符合《個人資料(私隱)條例》的規定。本校收集入學申請人的個人資料,只會用作處理有關申請人入學事宜。雖然提供個人資料與否純屬自願,但若申請人所提供的資料不足,本校可能無法充分掌握申請人是否適合入讀本校。申請人有權要求查閱和修訂所提供的資料。如有需要,請與本校聯絡。

2026-2027年度

中一入學申請表 填表須知

(自行收生階段)

 

2026-2027年度

中一入學申請表

(自行收生階段)

插班生申請表 填表須知 

插班生申請表